为精准满足广州公共资源采购平台(以下简称“平台”)试剂供应需求,进一步优化服务保障效率,广州阳光采购服务有限公司(以下简称“我司”)现采用公开遴选的方式,遴选若干专项试剂合作机构,现将有关事项公告如下:
一、项目概况
(一)项目情况:为精准满足平台用户专项试剂需求,本次计划通过公开遴选确定合作供应商,通过平台提供专项试剂供应服务,保障平台试剂服务高效、稳定开展。
(二)合作期限:供应商提供服务的有效期限为 1 年,逐年签署服务合同。每年合同到期后,我司将对供应商开展年度履约评价,履约评价结果为合格的供应商,我司可选择续签 1 年期合同,最多续签 3 次。
(三)资格条件要求
1.具有独立法人资格及固定经营场所,在中华人民共和国注册并合法运营,能购独立承担民事责任(需提供营业执照);
2.遵守国家法律法规,商业信誉良好,财务会计制度健全,近3年内无重大违法、违规、违约事件,财务状况稳定良好(需提供书面声明);
3.具有近半年依法缴纳税收和社保的良好记录(需提供相关证明资料);
4.所涉试剂产品授权链条清晰完整(需提供授权证书承诺函,详见格式5);
5.具有广州本地服务能力,能快速响应区域内服务需求(需提供广州本地办公场所产权证明/租赁合同等相关证明资料,格式自拟)。
二、项目需求
本次遴选项目的具体需求详见附件一《广州公共资源采购平台专项试剂供应项目需求文件》 。供应商需满足附件一载明的基础服务标准,并可提供不低于该标准的服务。
三、递交报价文件
(一)时间:2025年12月16日下午18:00前,将电子版发送至邮箱huangzhao@gzmall.cn(逾期发送、未盖章或材料不完整的文件,我司不予接收)
(二)递交文件要求
1.需提交加盖公章的电子pdf版报价文件。
2.报价文件中所有材料内容须清晰可见并每页加盖公章,关键信息模糊或缺失视为无效材料。
(三)报价文件组成
1.折扣率报价表、产品品牌信息表(格式 1);
2.营业执照(格式 2);
3.法定代表人证明书(格式 3);
4.授权代表委托书(格式 4);
5.授权代表身份证复印件;
6.资格条件要求的相关证明材料;
7.其他与综合评审有关的补充说明材料(需加盖公章,可自愿补充)。
(四)评选流程
1.资格审查:我司组建审查小组,对供应商提交的文件进行资格符合性审查,逐一核对是否满足本公告第一条第(三)款全部条款,未满足任意一项的,取消遴选资格;
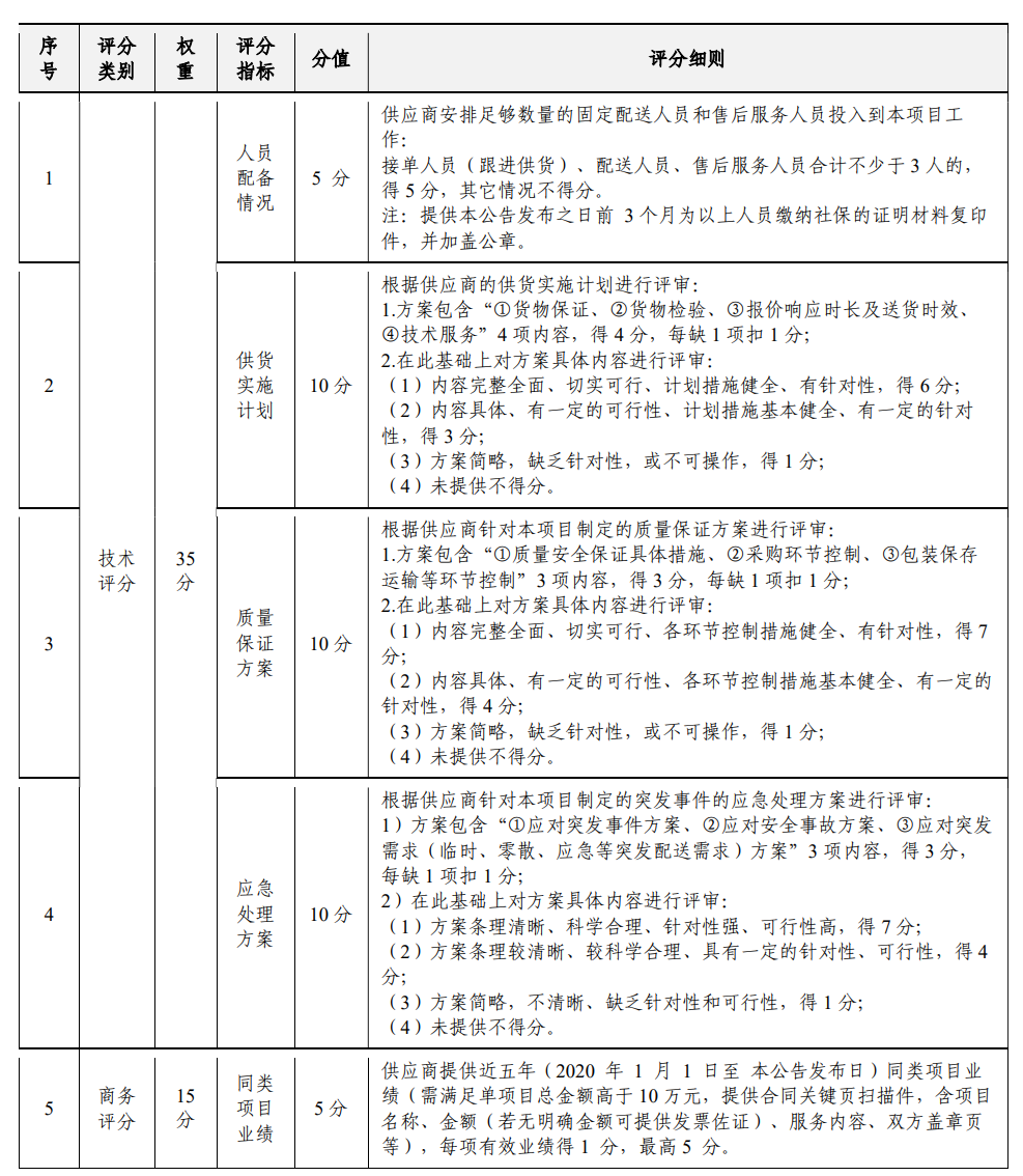
2.综合评审:对通过资格审查的供应商,由评审小组按照本公告规定的评分标准进行综合评分;
3.结果排序:根据综合评审得分从高到低排序,确定中选候选供应商名单(若得分相同,报价更低的优先;报价仍相同,业绩案例更优的优先)
4.结果公布:评审结束后,将在广州公共资源采购平台公布中选结果,并与中选供应商按公告公示的合同文本内容(见附件二)签署合同。
四、综合要求


五、报价及结算要求
(一)响应报价包括:货款、运输、调试、各项税费及合同实施过程中不可预见费用等。(即“一价全包”,后续无额外增补费用)。
(二)报价方式:本项目以响应折扣率方式进行报价,本项目的所有货物均适用于同一个响应折扣率。响应折扣率必须为固定报价(□□.□□%),不接受区间报价(例如□□.□□%~□□.□□%),在0%-100%范围内取值(响应折扣率不能等于0%),若报价超出此范围则报价无效。各种货物的采购数量按采购人实际需求。
例如:货物单价最高限价/基础价为100元,投标拟优惠20元,实际供货单价为80元,那么投标折扣率则为:80.00/100.00×100%=80.00%。
(三)结算方式:实际结算费用=∑[实际采购量×(货物的单价最高限价(基础价)×成交折扣率)]。若后续客户新增需求为本次平台遴选清单以外的货物,结算价按项目执行同期京东商城自营店相同型号或相同规格产品的价格(不考虑满减、活动返现等折扣,需参考产品销量及评价)作为基础价(最高限价),供应商须提供京东商城货物价格清单及截图,实际结算费用=∑[实际采购量×(货物的京东价×成交折扣率)];若无京东链接,可提供其他具有公信力的第三方平台链接或可比商品信息,经平台方确认后执行。
六、其他说明
(一)我司不承担供应商参加本次遴选活动所发生的任何费用(包括但不限于文件制作费、交通费、差旅费等);供应商中选后,需在签署合同后向我司缴纳5万元作为履约保证金,合作期满且无违约行为的,我司将按合同约定退还履约保证金。
(二)我司因故取消或终止遴选活动的,将通过广州公共资源采购平台发布通知,供应商须无条件服从,已产生的费用由供应商自行承担;
(三)供应商提交的所有材料均需真实有效,若发现弄虚作假(如伪造业绩案例、资质证明),立即取消其评选资格,列入我司合作黑名单,并依法追究相关责任;
(四)本公告最终解释权归广州阳光采购服务有限公司所有。
七、广州阳光采购服务有限公司联系方式
联系人:黄先生 联系电话:020-89160792
八、格式附件
报价文件格式详见下文,报价文件中所有的材料内容(复印件、扫描件、截图证明等)须清晰可见并每页加盖公章。项目需求文件详见附件一,合同文件格式详见附件二。
广州阳光采购服务有限公司
2025 年 12 月 12 日

格式 2 营业执照(复印件或扫描件加盖公章)
格式 3 法定代表人证明书
(身份证号码: )在我方(企业/单位)任 职务,是我公司(企业/单位)的法定代表人 / 负责人。
特此证明。
供应商名称(加盖公章):
日期: 年 月 日
说明:
法定代表人参加谈判的,签到时提交法定代表人证明书。可使用上述格式,也可使用工商部门统一印制的法定代表人证明书格式。
请将身份证附于下方:
格式 4 授权委托证明书
广州阳光采购服务有限公司:
本人 (姓名) 系 (供应商名称) 法定代表人,现授权(委托代理人姓名)为我方合法委托代理人,参加广州公共资源采购平台专项试剂供应商遴选项目谈判活动及相关事宜。该授权代表在本谈判活动过程中所签署的一切文件和处理与之有关的一切事务,均代表我方的行为,与本人的行为具有同等的法律效力。我方将承担授权代表行为的一切法律责任后果。本授权书有效期至授权事项结束或委托人终止授权为止。
附:
代理人性别: 年龄: 职务:
身份证号码:
(营业执照等)注册号码:
请将身份证附于下方:
授权单位(加盖公章):
年 月 日
格式 5 授权证书承诺函
授权证书承诺函
广州阳光采购服务有限公司:
我司承诺中选后可提供全部试剂类货物制造商或其最终制造厂家或其代理商或经销商的授权证书备查。以上是我司的响应承诺,若未达到承诺内容,我司愿承担由此造成的责任,并赔偿一切经济损失。
供应商名称(加盖公章):
日期: 年 月 日